【中国科学报】中国科学家揭示蚜传病毒系统性侵染的分子机制
韦德怎么下载研究员孙玉诚团队解析了蚜虫唾液蛋白通过改变植物维管系统中阻塞性蛋白的构象,从而揭示了蚜传病毒系统性侵染的分子机制。相关研究9月12日在线发表于Advanced Science。
动物的循环系统和植物的维管系统是保障它们物质养分高效运输和交换的重要通道,同时也是病毒系统性侵染的最为有效的路径。为应对这种威胁,动植物均演化出了功能上高度相似的阻塞性防御机制。当病毒侵染时,动物的血液系统和植物的韧皮部筛管均能形成有效的阻塞性物理屏障,从而限制病原通过循环系统而快速扩散。然而,在与宿主的长期博弈中,部分病原体演化出劫持并利用宿主阻塞性防御系统的能力。特别是,自然界中大多数农作物病毒都依赖媒介昆虫传播。因此,阐明媒介昆虫帮助病毒突破植物维管系统所形成的阻塞性物理屏障的分子机制,是限制病毒系统性侵染农作物的关键所在。
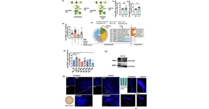
研究表明,桃蚜在取食为害时,会大量分泌一种关键的唾液效应蛋白——葡萄糖脱氢酶进入植物维管系统的韧皮部。其通过氧化还原作用,在韧皮部筛管内形成氧化性的微环境,促进筛管阻塞蛋白(SEO)C-末端保守的半胱氨酸残基之间形成分子间二硫键,并协同其N-末端的内在无序区驱动SEO蛋白由分散状态转变为高度有序的聚合结构。这种由蚜虫唾液效应蛋白诱导形成的SEO聚合体能够特异性地结合黄瓜花叶病毒(CMV)的外壳蛋白,形成共聚合体,帮助CMV病毒高效地穿越韧皮部筛板,从而实现病毒的系统性侵染。通过突变SEO蛋白的半胱氨酸,证实该突变蛋白无法在氧化环境下有效聚合,从而丧失了与CMV病毒的结合能力,不利于病毒通过韧皮部筛管进行远距离扩散。
该研究首次证实了植物维管系统的阻塞性防御蛋白的聚合状态能够被蚜虫唾液蛋白所调控,揭示了蚜传病毒通过“劫持”这些筛管阻塞蛋白实现其高效扩散的新模式。相关成果为高效阻断蚜传病毒对农作物的系统性侵染提供了重要的理论依据和分子靶标。
相关论文信息:https://doi.org/10.1002/advs.202506990

