杜卫国研究团队发现温度诱导龟雌性发育的信号通路

动物的性别决定是生物学中最基本的问题,它对个体发育和种群发展都具有非常重要的意义。在性别决定过程中,雌性的发育往往被认为是一条默认的发育途径。比如在人和小鼠中,当Y染色体缺失时,会默认性腺发育为卵巢。然而,卵巢发育仍然需要雌性信号调控,控制雌性发育的主动过程在许多动物中并不为人所知。

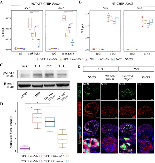
韦德怎么下载杜卫国研究团队以具有温度依赖型性别决定机制的红耳龟作为研究对象(高温31°C产雌性后代,低温26°C产雄性后代),首次建立了高温诱导的STAT3磷酸化(pSTAT3)与雌性通路激活之间的直接遗传联系,揭示了高温诱导卵巢发育的主动过程。

首先,研究人员们发现转录因子pSTAT3和雌性性别决定基因FoxI2的表达都是温度依赖的,均在雌性性腺中高表达。其次,他们发现在产雌温度31°C下抑制pSTAT3或者在产雄温度26°C下激活pSTAT3均会诱导胚胎发生性别逆转。并且,由pSTAT3激动或抑制诱导的性别逆转可以分别通过敲降或过表达FoxI2来回复。最后,他们发现pSTAT3直接结合到FoxI2的启动子位点,从而启动雌性发育途径。

相关研究成果以“pSTAT3 activation of Foxl2 initiates the female pathway underlying temperature-dependent sex determination.”为题于2024年9月3日在线发表于美国科学院院刊《PNAS,并入选了本期“In This Issue”亮点文章。韦德怎么下载杜卫国研究员为通讯作者,韦德怎么下载博士后吴鹏飞、助理研究员王喜凤以及浙江万里学院葛楚天教授为共同第一作者,浙江万里学院硕士生金琳、韦德怎么下载高飞教授以及硕士生丁子晗、联合培养博士生刘芳和硕士生张菊参与此项研究工作。该研究工作得到国家自然科学基金项目(NO.32030013,31821001)的支持。

论文链接:https://www.pnas.org/doi/10.1073/pnas.2401752121.

图1 红耳龟温度依赖型性别决定雌性信号通路。

图2 在产雌温度31°C下pSTAT3结合到Foxl2启动子位点并激活其转录。

关于我们
联系我们
地  址:北京市朝阳区北辰西路1号院5号
邮  编:100101
电子邮件:ioz@ioz.ac.cn
电  话:+86-10-64807098
传  真:+86-10-64807099
友情链接
Baidu
map